長沙地鐵熱煙檢測實施方案范例
作者: 發布時間:2023-12-02 11:31:16點擊:19768
根據《安全生產法》、《國務院關于進一步加強企業安全生產工作的通知》(國發 【2012】23 號)等規定,《城市軌道交通試運營前安全評價規范》、《地鐵防災系統熱煙測試要求》及《XX市軌道交通線一期工程試運營前安全評價方案》的要求,為檢驗軌道交通工程的安全設備設施的工作效果需開展全尺寸的熱煙檢測。通過全尺寸的熱煙檢測,檢測地鐵車站火災探測報警系統、通風排煙系統、站臺門系統、事故照明、事故廣播、疏散指示、閘機、扶梯的工作效果、可靠性及聯動狀況,判定消防系統在火災事故情況下確保乘客安全疏散的安全性能。基于現場檢測,對車站通風排煙模式、氣流組織方式及疏散方案提出合理的措施和建議。20XX年X月X日9:30~13:30 長沙檢測設備安裝調試,月X日22:30~次日 03:00正式檢測。(1)車站完成土建,出入口、站臺、站廳等裝修已完成,設備設施安裝到位,車控室各設備時鐘完成校對、實時同步;(2)車站火災探測器、FAS 系統、BAS 系統、所有通風排煙風機、風閥等能正常工作,且均能在車控室工作站界面實時顯示動作情況:(3)車站站臺、站廳、設備房間的孔洞防火封堵完成;(4)公共區事故照明、事故廣播、閘機、站臺門、PIS、直梯、自動扶梯等能夠實現火災事故模式聯動,且均能在車控室工作站界面實時顯示動作情況;
質量安全管理、項目管理、設備管理人員;FAS、BAS、綜合監控、站臺門、AFC、直梯、自動扶梯、PIS、消防廣播、風機和風閥、氣滅、水消防、高低壓變配電、動力照明、土建、裝修、通號等專業人員,以及檢測車站站長等。FAS、BAS、綜合監控、站臺門、AFC、直梯、自動扶梯、PIS、消防廣播風機和風閥、氣滅、水消防、動力照明、土建、裝修、通號等施工安裝單位以及總體設計、通風排煙專項設計、綜合聯調單位、監理等。3.2 參與檢測單位、建設單位、運營單位及設計、監理、施工和設備廠家等,按照檢測需求,分為總體協調組、檢測實施組、現場安全組、車站系統及技術支持組、車站配合保障組。熱煙檢測參與單位分工表
序號
| 檢測分組
| 負責部門
| 主要職責
| 負責人及聯系方式
|
1
| 總體協調組
| 建設單位及運營單位
| 負責總體協調組織
|
|
2
| 檢測實施組
|
| 檢測實施記錄等
|
|
3
| 現場安全組
|
| 請點、現場安全管控等
|
|
4
| 車站系統及技術支持組
| 運營單位專業部門(FAS、BAS等)
| 各機電系統功能確認、檢測過程配合、系統恢復等
|
|
5
| 車站配合保障組
| 運營單位站長、安全管理人
| 現場管控、物資配備等
|
|
四、檢測計劃安排

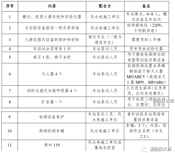
站臺、站廳各開展1組檢測,火災功率 1.5MW,以產生不同規模的火災,燃燒材料為甲醇,發煙材料為煙餅。
5.2 檢測指標





1) 檢測準備階段,各相關配合人員(詳見“6.1 檢測準備階段”配合方)到站集合,與檢測單位取得聯系。2) 檢測試驗階段,各單位人員到站集合,各單位現場負責人與檢測實施組取得聯系。
1)站臺公共區火災檢測時,在火源頂部設置 2m 高的擋煙罩 (防火板),避免火焰對頂部設備和電纜的損害;2)站臺公共區火災檢測時,火源周圍 2m 范圍內的設備采用防火毯保護,必要時需臨時拆除部分裝飾;3)站臺公共區火災檢測時,地面采用防火板或者石膏板總厚度不小于 13mm (可為多層) 保護。可由多塊防火板拼街組成,以產生一個足夠大的區域使置于其上的燃燒油盤與保護底座的邊沿的距離不小于 1.5m。1) 檢測前,由檢測單位對電纜、設備進行有效的保護;4)檢測燃料存放在車站外部,檢測單位檢測前將本天檢測的燃料總量用容器裝運至車站內部;5)檢測時,由檢測單位對檢測區進行隔離欄保護,提醒現場工作人員,避免對檢測設備和信號電纜的干擾;6)檢測時,檢測單位應該嚴格控制油盤燃料的使用量;7)檢測現場設置4具干粉滅火器 MF/ABC5(或泡沫滅火器 MP9MP/AR6)、防火毯、消防過濾式自救呼吸器 (火災逃生面具) 等消防器材;8)若發生溢流火災或者引燃等小概率事件,安全員應及時進行滅火處置 (滅火毯滅火器)。檢測單位應立即停止檢測,疏散工作人員和參觀人員至站外。1) 協調試驗設備存放地點,保護架等大件設備需提前運達,指定收件人、地址,并安排工人搬運到存放地點;2) 正式檢測前,進行各系統聯動模擬檢測,確保檢測時各系統聯動、設備動作均正常;3) 正式檢測前,切換消防泵電源、通信信號電源不切非、設備房氣滅系統不啟動;氣滅系統事前關閉;4)各專業人員請自帶用于本專業人員間溝通的對講機;6) 實驗過程會產生大量的熱煙,請各專業確保實驗過程中風道里沒有施工、調試作業人員;7) 實驗過程中會開啟站臺門排煙,相關單位確保實驗過程人員不要倚靠站臺門,防止掉入軌道。